系統図
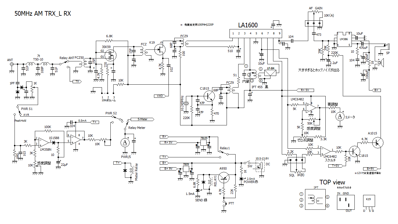
受信


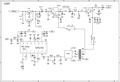
送信


回路図
Arduino Si5351A VFO


送信部回路図


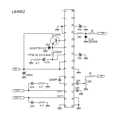
LA4902


受信部回路図